交大附属中学嘉定分校怎么样

发布时间:2022-09-17 17:04:53 人气: 作者:

新航道国际教育集团|资深国际学校规划老师

专注国际学校备考领域10年,国际学校资深顾问老师

在线咨询

交大附属中学嘉定分校怎么样

没对教育每位家长在择校上都是对比对比在对比,慎重慎重在慎重。今天小编要介绍的是四校分校之一的上海交通大学附属中学嘉定分校。希望对各位家长择校有所帮助。

我们将从师资力量、硬件设施、课程设置、招生情况、教育特色等几个方面进行介绍,帮助家长多方面综合考虑进行选择。

 

 

上海交通大学附属中学嘉定分校坐落于嘉定区嘉定新城,是一所由上海市教委、上海交通大学、上海市嘉定区人民政府按照上海市实验性、示范性高中标准共同创办,上海交通大学附属中学承办的寄宿制高中。

嘉定分校与本部实行一体化运作(一个法人、二个招生代码),实施教育资源共享、教学管理方法同步、整体综合联动的操作模式。分校共设24个班级,办学主体是嘉定区教育局。

依托上海交通大学和上海交通大学附属中学,以课程建设和改革为切入点,科技与人文并举,探索高中和初中、高中和高校无缝衔接的培养模式。

 

师资力量

学校初步形成了业务精湛、师德高尚、无私奉献的师资队伍。

学校总编制 75 个

在编教职工 68 人

特级教师 3 名

高级教师名 23,占比 35.9%

一级教师 27 名,占比42.1%

二级教师名 14,占比 21%

研究生学历 37 名,占比 54.4%

博士 4 名

本科学历31 名,占比 45.6%

 

 

硬件设施

学校占地面积150 亩,建筑面积 65700 平方米,绿化率达35%,拥有教学实验楼、图书馆、多功能厅、游泳馆、篮球馆、音乐厅等现代化的教学设施和温馨舒适的各类生活设施。

 

 

课程设置

学校课程结构分为国家课程和3CSAP课程两块;

国家课程包含基础型课程和限定拓展型课程;

3CSAP课程包括自主拓展型课程、研究型课程、以及多种课程结合型的课程。

 

 

研究型课程

研究型课程一共分四级,研究性课程主要面对综评和ISEF大赛,创客实践课程主要是基于我校原实验室建设并以此为基础参与的各类科创大赛与组建的科创社团。蓝色部分是已经开展课程,黄色部分是结合目前学校科创情况希望加强的部分。

 

 

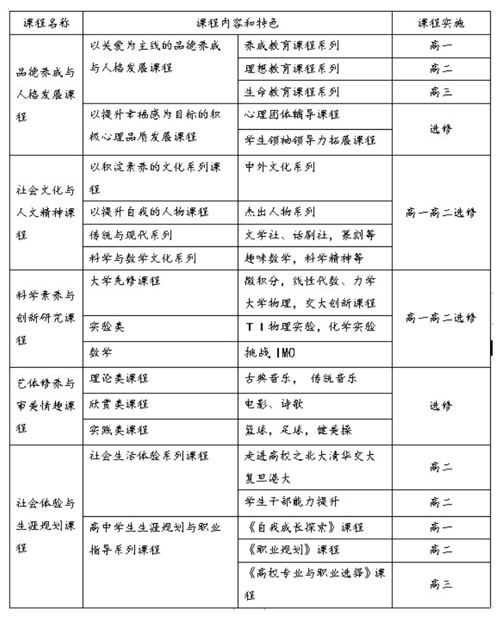
3CSAP 五大课程链

五大课程链是指品德养成与人格发展课程,社会文化与人文精神课程,科学素养与创新研究课程,艺体修养与审美情趣课程,社会体验与生涯规划课程。目的是为了综合培养学生的各类素养。

 

招生情况

▷ 是否住宿:全部住宿

▷ 招生人数:

2021年招生约230人

▷ 历年中考分数线:

2021年本区投档线:703.5

语数外总分:410.5

 

 

教育特色

学校紧紧依托上海交通大学和上海交通大学附属中学,弘扬上海交通大学“饮水思源,爱国荣校”的校训,秉承上海交大附中“思源致远,创生卓越”的办学理念,理科见长、科技特色的办学特色,“求实、求高、求新“的办学传统,“大气,却不张扬;厚重,却不逼人;谦和,却不乏创新”的学校文化,“思源致远,厚积薄发,朴  实坚定,心怀四海”的学校精神,同时又要办出自己特色。

 

本文地址:https://guoji.xhd.cn/fxsl/5033.html

本文标题:交大附属中学嘉定分校怎么样

版权信息:本文由上海新航道小编撰写,编辑,发布,禁止抄袭转载,如有侵权请及时联系站长及时删除!

推荐度:赞赞赞赞赞

返回列表
立即领取免费资料

免费领取:部分上海A类国际学校入学测试模拟题,AMC8/10/12真题测试卷;等国际学校备考资料。

留下表单信息,老师会及时与您联系