上海励滕伯克曼
2023年秋季招生通道正式开启!
2014年,励滕教育进驻上海,联袂上海电影艺术学院国际教育学院,在上海浦东创立了Lee Academy(张江校区),自成立以来一直提供优质的大学预备课程,拥有经验丰富的教师团队。8年来培养了大批的优秀毕业生,使孩子们从平凡走向非凡,由优秀成为卓越。

佘山校区位于佘山脚下,依山傍水,风景宜人,整个校区建筑的外观由一种泛红的深棕色线条勾勒,有种浪漫温馨的氛围。

教学理念
励滕教育采用Understanding by Design(UbD)的教学理念。
这种教学方式的亮点在于边学习,边设计,边理解。学校要求学生解释他们对知识的理解,诠释内涵,展现从不同视角观察世界的能力,同时将其所学运用到不同的新环境中,深入浅出的培养学生的批判性思辨习惯,并将此学习方法作为理解世界的工具,受益终身。

在UbD理念统一教学思想下,AA作业是每个学生每学期必须完成的课题制作业,占GPA比重高达60%。
学生可以根据自己的特长与心得,将所学知识与现实世界相连接,通过各种方式(论文、PPT、演讲、板报、视频、绘画等),向外界展示自身真实知识体系与理解应用层次。老师则根据学生AA作业的表现形式,逻辑性、合理性、学术性等不同维度,进行剖析与打分,实现真正的个性化、精英化评估。

课程体系
学校引入创新美高课程体系,包含美国高中基础课程、美国高中荣誉课程、AP课程和项目制研修课题。保证学生不出国门,即可体验超越美国本土私立寄宿制高中教学精华。

为了满足每位同学的学习需求,励滕旗下佘山校区励滕伯克曼Leighton School和张江校区Lee Academy分别开设多达70+和50+门课程。学校原则上不会对学生选课门数设置上限,只要学生热爱学习,可以任意修习已经开设的全部课程。
升学优势
学校使用的美国伯克曼学校课程以及Alma系统开具的成绩单,受到全球大学的完全认可。
目前,毕业生们全部进入了世界顶级综合类大学和全球前五的艺术类高等学府,2020届和2021届毕业生累计获得包括美国大学在内的世界各顶尖学府逾200万美元的奖学金。

教学愿景
学校旨在培养出心灵、体魄、性格全面发展的学生。
为了满足日益增长的竞技运动员的需求,上海励滕伯克曼的运动设施涵盖了击剑、篮球、网球、高尔夫、皮划艇等多种体育项目。为学生将来在世界各地的大学竞技类体育项目中取得耀眼成绩做好准备。
除了具有挑战性的大学预科课程外(包括超过20门AP课程),上海励滕伯克曼的核心目标是一切以学生的身心健康为中心。新时代下,年轻学生的压力与日俱增,针对这一情况上海励滕伯克曼将为学生提供全方位的教育:不仅为学生在大学取得学业上的成功做好准备,同时也着重培养学生的身心成长,以求他们拥有健康、快乐的丰盈人生。
2023秋季招生简章
1、入学考试
笔试:英语+数学
外方校长面试(15-30分钟/人)
2、报名所需材料
. 入学申请表+150字个人陈述 (全英文)
. 学生提交自在读级开始至就读年级成绩单
. 市级及以上获奖证书
. 艺术类学生可同时提交电子版作品集
. 学生可同时提交中考,托福,雅思,SAT,ACT,AP等成绩
. 支付考试费用350元人民币/人
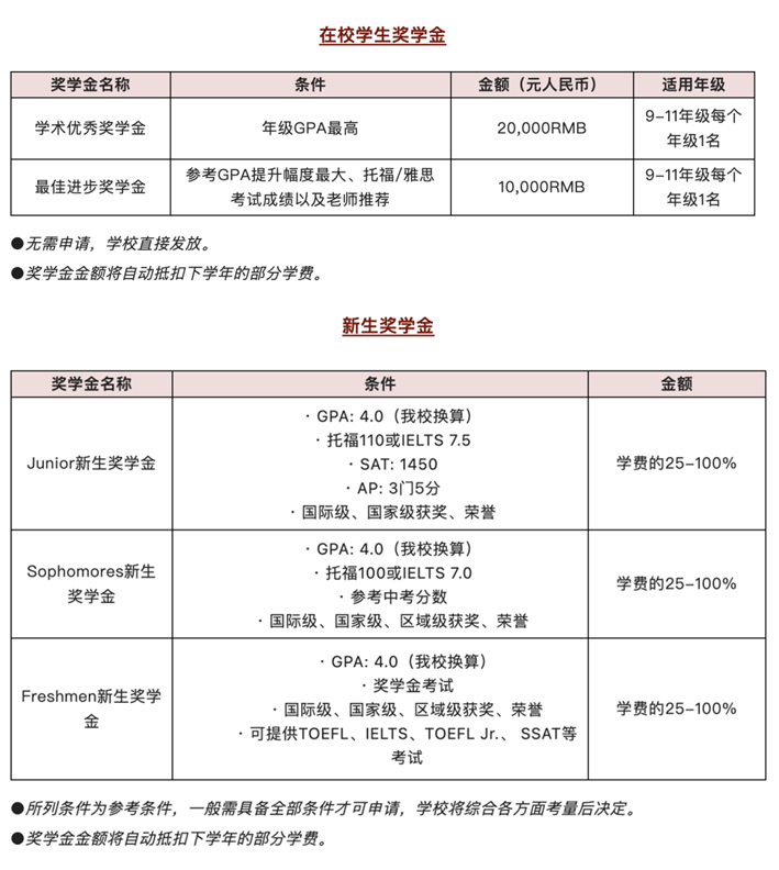
3、奖学金设置
为各位优秀的同学提供了多种奖学金。


免费领取最新剑桥雅思、TPO、SAT真题,免费为孩子制定留学规划
4008-125-888
周一至周五9:00-22:00周六至周日9:00-18:00用户注册协议 | 出版物经营许可证 | 营业执照 | 课程中心 | 资讯库 | 资讯专题 | 关于我们 | 加入我们
京ICP备05069206号 | 京公网安备11010802021513
Copyright © 2004- 2025 北京新航道教育文化发展有限责任公司 All Rights Reserved
总部地址:北京市海淀区中关村大街28-1号6层601 投诉电话:400-097-9266
新航道上海学校(分校) 服务热线:4008-125-888 地址:徐汇区文定路209号宝地文定商务中心1楼