发布时间:2022-06-24 13:42:26 人气: 作者:admin 人已围观本文有578个文字,大小约为2KB,预计阅读时间2分钟
上海交大二附中创办于1994年,是一所由上海交通大学和闵行区政府共同规划创办的寄宿制重点完中。
学校地处闵行区德宏路2188号,占地53亩。校园环境幽静,各类教育、教学、生活设施一应俱全,能满足所有远道学生的寄宿要求。学校现有34个班级,师生员工近1500人。
学校以“和谐合作、共同发展”为办学理念,形成了“爱生敬业,以情优教”的教风和“求真求实,求新求精”的学风。办学十多年来,其质量受到社会和家长的广泛认可。由于学校毗邻上海交通大学闵行校区,浓厚的学府氛围和交大教师队伍为学校提供了良好的文化背景,学生在这里读书,能体验到不一样的校园文化。
为保证高中教学质量,学校通过招聘和自培,形成了一支由高级教师领衔、思想先进、经验丰富、勤奋钻研的优秀高中教师队伍。整个学校的教师队伍状况在全区名列前茅。
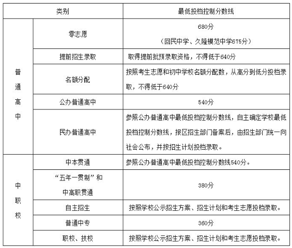
下表是上海交大二附中2021年的最新录取线。

本文地址:https://guoji.xhd.cn/hwsh/4056.html
本文标题:上海交大二附中2021年最新录取线
版权信息:本文由上海新航道小编撰写,编辑,发布,禁止抄袭转载,如有侵权请及时联系站长及时删除!
推荐度:




免费领取:部分上海A类国际学校入学测试模拟题,AMC8/10/12真题测试卷;等国际学校备考资料。
留下表单信息,老师会及时与您联系





