发布时间:2022-09-16 16:24:12 人气: 作者:admin 人已围观本文有578个文字,大小约为2KB,预计阅读时间2分钟
首场春招考试已经不远了,同学们都准备好了吗?学校选起来,往届考情看起来!
今天为同学们整理了去年A-Level学校的春招考试情况,备考中的同学们千万收藏好!
学校如下
领科三场考情
光剑三场考情
上实三场考情
华二紫竹两场考情
阿德科特首场考情
诺思兰顿首场考情
德英乐首场考情
赫贤学校首场考情
#1领科
10月30日首场考情


11月27日第二场



12月4日领科面试

1月9日第三场

#2光剑 10月31日第一场

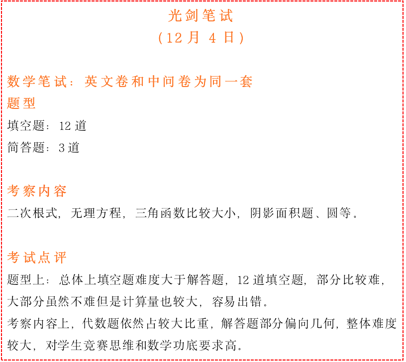
12月4日第二场


1月8日第三场

#3上实剑桥
11月6日第一场

11月28日第二场

第三场

#4华二紫竹
10月31日&11月20日汇总

#5阿德科特
阿德科特第一场

12月19日面试

#6诺思兰顿11月6日

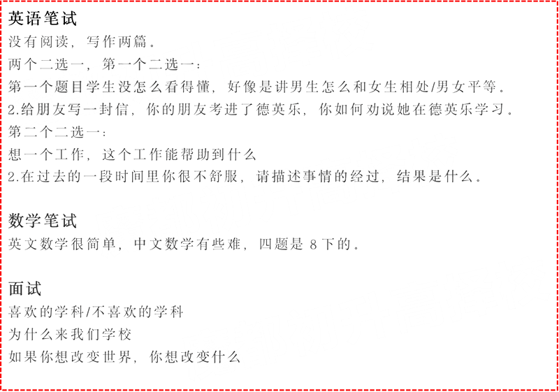
#7上海德英乐学院
10月23日第一场

#8赫贤学校 10月24日第一场

考情来自学生回忆&部分来自网络整理,仅供参考。
篇幅有限,今天只更新A-Level学校考情,IB和美高学校之后也会陆续整理更新。
还想了解哪所学校的考试情况,欢迎咨询!
本文地址:https://guoji.xhd.cn/hwsh/5027.html
本文标题:太全了!A-Level学校2022春招考情汇总
版权信息:本文由上海新航道小编撰写,编辑,发布,禁止抄袭转载,如有侵权请及时联系站长及时删除!
推荐度:




免费领取:部分上海A类国际学校入学测试模拟题,AMC8/10/12真题测试卷;等国际学校备考资料。
留下表单信息,老师会及时与您联系





