发布时间:2022-10-10 14:21:30 人气: 作者:admin 人已围观本文有578个文字,大小约为2KB,预计阅读时间2分钟
前面给大家汇总了 上海A-level系国际学校以及IB类国际学校师资情况,方便家长们在择校时作为参考.有需要查阅的 前往查看。
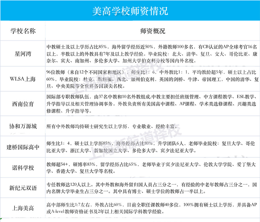
今天给大家整理出来了最新“上海优质【美高国际学校】师资情况汇总”。包括美高类头部学校“星河湾,WLSA上海 西南位育”等..
一起来看一下吧!

本文地址:https://guoji.xhd.cn/hwsh/5165.html
本文标题:最新上海优质【美高国际学校】师资情况汇总
版权信息:本文由上海新航道小编撰写,编辑,发布,禁止抄袭转载,如有侵权请及时联系站长及时删除!
推荐度:




免费领取:部分上海A类国际学校入学测试模拟题,AMC8/10/12真题测试卷;等国际学校备考资料。
留下表单信息,老师会及时与您联系





