发布时间:2022-11-21 16:34:47 人气: 作者:admin 人已围观本文有578个文字,大小约为2KB,预计阅读时间2分钟
上海是中国国际教育资源最为发达的地区,值得提出的是,在上海,外籍家庭有很多的教育选择,在上海居留的外籍人员子女,事实上拥有获得上海优质高效的基础教育得天独厚的地理优势。
目前上海所 有的中小学校都已向外籍学生开放,允许外籍学生以随班就读的形式在各中小学就读。外籍人员随行子女可以申请就读上海当地公办、民办中小学,和学前教育机构,享受和本地学生相同的基础教育资源。
父母具有上 海市居住证B证者,其子女可免费接受上海公办小学、初中九年义 务教育。就读高中和学前教育的,收费标准与上海户籍人口子女相同。

上海外籍校入学规定
上海对外籍人员女子学校入学有明确的规定,对比北京等地,上海外籍人员子女学校入学政策身份要求相对较低,加上上海外籍校出色的教育质量,所以很多关注国际教育的家庭都对上海外籍校入学充满兴趣。
1.符合下列条件的,可以向拟就读学校直接提出申请:
(1)持有外国护照,通过合法渠道来沪工作并取得上海市《外国人就业证》和《外国人居留证》的外籍人员随行子女。
(2)持有中国护照、现在沪工作居住的中国公民在境外出生的子女,持有海外合法出生证。
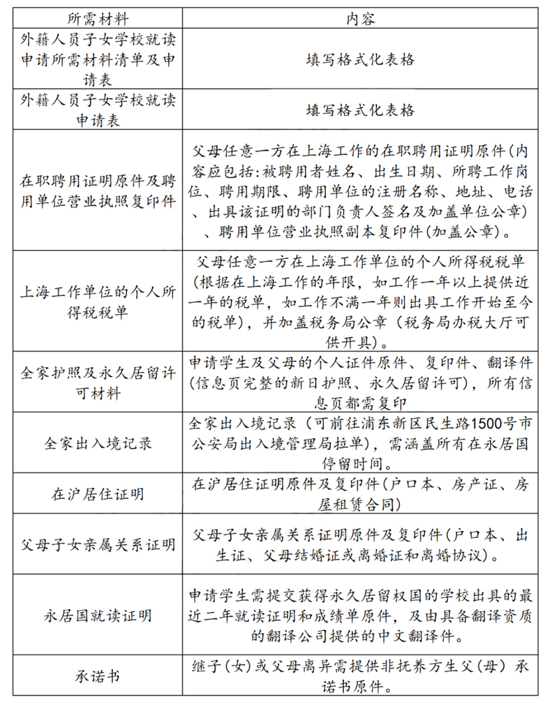
2. 具有以下情况的,需办理申请手续(所需材料见附件),获市教委出具的证明后前往拟就读学校报名:
持有中国护照、全家人均获国外永久居留权、回沪工作居住的中国公民子女,其最近二年以上(含二年)在获得永久居留权国的学校连续就读。
备注:申请学生需提交获得永久居留权国的学校出具的最近二年就读证明和成绩单原件,及由具备翻译资质的翻译公司提供的中文翻译件。

部分学校入学要求
上海德威(浦东)

申请上海德威外籍人员子女学校(浦东)的学生必须符合上海教委的规定,具体如下:
1、父/母持外国护照,合法入境来沪工作并取得上海市《外国人就业证》、《外国人居留许可》的外籍人员随行子女。
2、在沪工作、居住的香港、澳门居民和台湾同胞随行子女或在沪工作、居住的港澳居民、台湾同胞与中国大陆籍人士结婚的婚生大陆籍子女。
3、父/母持有中国护照,在沪工作居住的中国公民境外出生的子女,持海外合法且认证过的出生证明。
4、父/母持中国护照获国外永居且在沪工作,随行子女持国外护照且有合法入境签证者。
5、双方父母和学生均获国外永久居留权,学生最近二年以上(含二年)在获得永久居留权国的学校连续就读,至少一方父母须在上海工作,且获得上海市教委证明的申请者。

上海中学
1993年6月1日,上海市教育委员会批准成立上海中学国际部(简称上中国际/SHSID),现有来自60多个不同国家和地区的约3000名学生。
以下材料仅供入学参考,具体清单详见网上报名系统。
◆ 学生登记表(在报名系统中打印)
◆ 学生健康情况登记表(请在本页面下载。)
◆ 学生及父母身份证件:
1. 外籍人员提供护照主页及有效签证页(若无有效签证页,请提供旅行证或出入境通行证)。
2. 香港、澳门居民须提供《永久性居民身份证》、《港澳居民来往内地通行证》和护照首页。
3. 台湾居民须提供《台湾居民来往大陆通行证》和护照首页。
4. 中国籍提供身份证。
◆ 出生证明(按材料清单要求准备)
◆ 结婚证(按材料清单要求准备)
◆ 在沪工作证明(在沪工作签证以及《外国人工作许可证》。若非工作签证,请提供劳动合同及公司营业执照复印件(复印件均需加盖公章))
◆ 在沪居住证明(房产证或房屋租赁合同复印件)
◆ 在学证明(报一年级须提供大班证明)
◆ 近两年的成绩单(报一年级无需提供)
上海美国学校

Families wishing to apply at Shanghai American School must meet one of the five categories listed below. Please choose the appropriate category following the working parent and upload all relevant documentation to the online application.
A. Working parent foreign passport holder with work permit
B. Both parents PRC passport holder and working in Shanghai. Student has foreign birth certificate and foreign passport.
B2. Working parent PRC passport holder, married to non-working, non-PRC passport holder. Or PRC passport holder has foreign
permanent residence permit. Student has foreign passport.
C. Parents and student PRC passport holder with foreign permanent residence permit. Parents are working in Shanghai.
D. Working parent and student are from Hong Kong SAR, China or Macau SAR, China or Taiwan, Province of China.
上海耀中外籍人员子女学校

申请资格要求:根据上海市教育委员会的规定,申请上海耀中外籍人员子女学校的学生必须符合以下其中一种情况:
•外籍人员随行子女
•香港、澳门居民和台湾同胞随行子女
•中国公民境外出生的子女
请按照您的家庭情况,选择对应选项并递交相应所需的所有材料。在未收到所有文件和申请费之前,申请将不予审核。
外籍人员随行子女
1.孩子的出生证
2.孩子及父母双方的有效护照
3.如孩子及父母其中一方均持有中国护照:户口本和结婚证
4.*孩子和父母双方的签证/居留许可
5.*在沪居住证明(例如:房屋租赁合同或房产证)
6.*外国人就业证
7.*父母其中一方在上海工作的聘用单位营业执照及**在职聘用证明 (请见下方备注)
香港、澳门居民和台湾同胞的随行子女
1.孩子的出生证
2.孩子及父母双方的有效护照
3.如孩子及父母其中一方均持有中国护照:户口本和结婚证
4.港澳居民的回乡证及永久居民身份证,或台湾同胞的台胞证
5.*在沪居住证明(例如:房屋租赁合同或房产证)
6.*父母其中一方在上海工作的聘用单位营业执照及**在职聘用证明 (请见下方备注)
中国公民境外出生的子女
1.孩子的海外合法出生证、翻译件、公证书
2.孩子及父母双方的有效护照
3.户口本
4.旅行证或出入境通行证,或签证/居留许可,香港及澳门出生的子女:回乡证和永久身份证
5.*在沪居住证明(例如:房屋租赁合同或房产证)
6.*父母其中一方在上海工作的聘用单位营业执照及**在职聘用证明 (请见下方备注)
备注:
对于尚未居住在上海的家庭,本文件可在开学后90天内提交。
在职聘用证明应打印在公司的抬头纸上,由部门负责人签字,并盖公司公章,内容应包括:被聘用者姓名、出生日期、所聘工作岗位、聘用期限、聘用单位的注册名称、地址、电话。
上海惠灵顿

Families must meet the criteria in one of the six categories set out below as determined by the Shanghai Municipal Education Commission (SHMEC).
Please choose the appropriate category and submit all relevant documentation in support of your application.
A:Working parent is a foreign national with a Shanghai Alien Work Permit
B:Working parent is a PRC national working in Shanghai. Child is born overseas (B1) or the child is born in Hong
Kong SAR, China or Macau SAR, China or Taiwan, Province of China (B2)
C :Working parent holds a passport from Hong Kong SAR, China or Macau SAR, China or Taiwan, Province of China
D:SHMEC waiver letter holders—Parents and child are PRC national with foreign permanent residence permit.
Child has over two-year studying experience in the country where he gets the permanent
E:Working parent is a PRC national, married to a non-working, non-PRC national, residing in Shanghai legally and child is a PRC national
F:Parent is a PRC national and has a foreign permanent residence permit. Child is a foreign national and holds a valid residence permit issued in Shanghai
本文地址:https://guoji.xhd.cn/hwsh/5450.html
本文标题:如何进上海外籍子女学校,需要哪些申请条件
版权信息:本文由上海新航道小编撰写,编辑,发布,禁止抄袭转载,如有侵权请及时联系站长及时删除!
推荐度:




免费领取:部分上海A类国际学校入学测试模拟题,AMC8/10/12真题测试卷;等国际学校备考资料。
留下表单信息,老师会及时与您联系





