发布时间:2021-12-08 15:59:06 人气: 作者:admin 人已围观本文有578个文字,大小约为2KB,预计阅读时间2分钟
上周六,上海头部国际学校扎堆考试,“IB老大哥”首场春招如期举行,“A-Level三剑客”领科第二场面试考察,光剑第二场笔试举行。
虽然平和首场春招延期,但IB老大哥世外首场在本周六如期举行!

世外虽然每年会有两次招生考试,但一个学生只能报考一次,机会难得,要好好把握!
来看一下考情

除世外首场外,领科本周六进行第二场春招面试,光剑进行第二场春招笔试。
往年领科光剑考试都是周六周日先后举行,学生可以参与两个学校的考试,但这次领科的面试和光剑的笔试在同一天举行,同学们只能参与一所学校的考试。
先来看领科面试情况:
领科笔试面试不在同一天,笔试结束后有一周时间准备面试,中文面试题会涉及到一些热点话题,同学们可以在生活中多积累一些素材,英文面试不要紧张,语速要适中,不宜过快,要能清晰的表达,话题问题都不是太难。

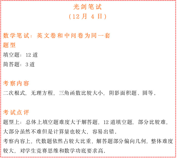
再看一下光剑笔试情况:
光剑第二轮春招笔试比领科晚一周,刚好撞上领科第二场面试。
这两所学校的春招对比我们之前也做过,基本就是:
数学:光剑难度>领科
英语:领科难度>光剑
跟领科相比,光剑的数学更难,相当于竞赛题、压轴题的难度,报考光剑的学生要着重准备好对数学的考察。
光剑的英语没有领科那么难,但光剑英语会考察听力,难度相当于高考听力,在备考中要注意。而且光剑英语笔试题量较大,同学们要把握好时间。
来看考情
光剑英语笔试

光剑数学笔试

以往光剑笔试面试是同一天,上午笔试,下午就能参加面试,但今年因为疫情关系,下午的面试取消,另行通知,同学们也可以抓紧时间准备。
除以上学校外,平和、民办位育等头部学校也将在12月进行考试。
平和首场春招4号和5号的考试全部延期举办

笔试通过以后再通知面试,目前定在25号和26号。也是分本地和外地,本地是笔试通过后面试;外地生源笔面同一天。
民办位育入学测试安排在12月26日
招生对象:
2022级新生:初三在读学生
2021级AL插班生:高一在读学生
考试内容:
IBDP/A-Level/OSSD课程
数学(中英双语)60分钟
英语80分钟
面试(英文)15分钟
A-Level插班生
数学(中英双语)90分钟
英语50分钟
面试(英文)15分钟
考前对话校长,揭秘春招关键

12月12日周日
华亭宾馆二楼
参展你将获得
大咖嘉宾——现场对话校长
位育、金苹果、闵行汇点美高招生官出席,现场分享。
学校资源——国际学校招生官面对面
现场40+国际学校参展,A-Level、IB、AP类头部学校招生官现场交流,每年都有众多学子考入哈佛、耶鲁、牛津、剑桥等全球知名学府。
国际资源——学生遍布全球,现场分享经验
MIT招生官、耶鲁前招生官,哈佛学姐,帝国理工学姐......每场展会我们都会邀请毕业于全球知名大学的优秀学子和高等学府招生官现场分享申请要点和招生关键 !
本文地址:https://guoji.xhd.cn/mglx/2470.html
本文标题:“IB巨头”世外春招首考!领科面试、光剑笔试同天进行,一手考情不要错过!
版权信息:本文由上海新航道小编撰写,编辑,发布,禁止抄袭转载,如有侵权请及时联系站长及时删除!
推荐度:




免费领取:部分上海A类国际学校入学测试模拟题,AMC8/10/12真题测试卷;等国际学校备考资料。
留下表单信息,老师会及时与您联系





