国际学校2/3月入学模考训练营

首轮秋招火爆开启,七德/WLSA/世外/领科等50+国际学校考试安排来了!

发布时间:2022-03-04 16:24:51 人气: 作者:admin 人已围观本文有566个文字,大小约为3KB,预计阅读时间2分钟

【讲座主题】:首轮秋招火爆开启,七德/WLSA/世外/领科等50+国际学校考试安排来了!

讲座时间:

讲座地点:

详情介绍:

截止3月4日,已经有超50所学校发布了秋招安排,首场考试都集中在3月份,一起来看一下

3月春招安排

从本周六开始,接下来四周,据不完全统计,有超过47所学校将完成首轮秋招。

1.  3月5日-6日(本周末)

三大类课程头部高中将陆续开考。

IB类——七宝德怀特

美高+AP类——星河湾

BC类——协和教科

2. 3月12日-13日

头部学校——上实剑桥、WLSA上海(美高专场)、民办南模、民办位育

黑马新秀——上海诺科学校、闵行汇点美高

3.3月19日-20日

头部学校——领科教育、WLSA上海(A-Level专场)、阿德科特

黑马新秀——天华英澳美、金苹果双语

2.3月26日-27日

头部学校——光华剑桥、平和双语 、华二紫竹、西南位育、世外。

具体安排如下

本周秋招学校

本周末,有三所头部学校开考,具体考试安排和往届考情已经打包好

七宝德怀特

学生开放日拟安排时间:3月5日,4月9日,5月3日

(因疫情防控需要,人在外地的学生,请咨询招生办)

家长访校时间安排:3月11日、3月18日、3月25日

(家长访校学生无需到场)

现阶段可以做哪些申请方面的准备?

1、保持优秀的校内学术成绩(可持续在招生平台更新)。

2、参加Duolingo考试成绩(不低于105分)。

3、参与七德周五探校、了解招生要求。

星河湾双语

开放日时间:2022年3月6日上午8:00

招生对象:初三学生

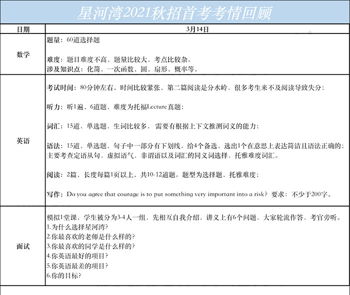
在国际学校入学考试中,星河湾的难度,属于第一梯队的,去年秋招录取率约为1:10,难度颇高。

数学笔试:难度适中,但题量大,时间少,想拿高分也不容易,考试时一定要注意时间安排。

英语笔试:星河湾英语比较难,词汇量大,生词多,对学生的词汇积累和基础要求很高。

协和教科

BC校考时间:3月5日周六8:30

咨询范围:2006年7月1日以后出生,意向就读BC课程学生

学校地址:上海闵行区万源路55号

报名要求

秋季班年龄要求:2006年7月1日(含)以后出生

入学要求:

学习态度端正,思想品德优秀,无任何违反校纪校规的记录;

英语达到学校录取要求;

初三应届毕业生中考需达到招生简章所要求的分数线。

 

留学方向

全球认可:

加拿大、美国、英国、澳大利亚、瑞士、新加坡等国家。

关注我们,获取2022秋招一手考情!

本文地址:https://guoji.xhd.cn/rxks/3193.html

本文标题:首轮秋招火爆开启,七德/WLSA/世外/领科等50+国际学校考试安排来了!

版权信息:本文由上海新航道小编撰写,编辑,发布,禁止抄袭转载,如有侵权请及时联系站长及时删除!

推荐度:赞赞赞赞赞

返回列表
立即领取免费资料

免费领取:部分上海A类国际学校入学测试模拟题,AMC8/10/12真题测试卷;等国际学校备考资料。

留下表单信息,老师会及时与您联系