首页> 招生简章> 2022年平湖卡迪夫学校招生简章

2022年平湖卡迪夫学校招生简章

发布时间:2021-11-24 13:32:07 人气: 作者:admin 人已围观本文有578个文字,大小约为2KB,预计阅读时间2分钟

2022年平湖卡迪夫学校招生简章

一、学校简介

毅进卡迪夫公学平湖学校是上海毅进教育集团和英国最大的公立学校卡迪夫公学合作创办的一所高端双语国际学校,也是卡迪夫在中国设立的第三所分校。学校坐落在风景秀丽的平湖经济技术开发区,南濒杭州湾,东临上海市,地理位置优越,交通便利。

学校占地面积60亩,总建筑面积约4.8万平方米,绿化占地面积达35%,教学区、生活区、运动区规划科学、布局合理。校园设施优美,是一所寄宿制中英式国际学校。学校配备专业实验室、现代化的图书馆、专业健身房、室内体育馆、恒温游泳馆、千人大礼堂、2人间公寓型学生宿舍、专业的餐饮管理团队、特色的艺术、戏剧教室等。

平湖卡迪夫学校提供双轨双学历模式,给予学生充分的选择,主要课程包括A-level国际课程、浙江省普通高中课程以及特色艺术班。

二、双学籍特色

平湖卡迪夫学校,是长三角区域的一所拥有双学籍制的国际高中,学校提供:

▪英美标准升学A Level国际课程,入学即注册英国学籍,可对接140个国家16,000所大学;

▪国内高中教育课程,可颁发中国高中毕业证书,参加国内高考,面向985、211等院校升学。

每个学生都有自己的潜能最佳成长度,学校的任务就是激励引导他们,让他们成长、成才、成功。双学籍的学校特色,给予了选择卡迪夫学校的学子更大的成长空间与未来选择。

三、特色艺术班

针对未来艺术方向升学的学生。

国内艺术班

2021年,学校联合杭州市黄公望高级中学,重点打造特色班——卡迪夫美术班,对标中国八大美院升学。

1.“名校+民校”专业教学和课程体系

美术班采用杭州美术特色高中--杭州市黄公望高级中学美术教学体系,结合正向、山望等知名美术培训学校的专业特训模式和经验,为学生美术专业学习制定合理、科学的教学计划。

2.全面系统定制学习计划,强化学习效率

针对美术生文化课相对偏弱的特点,结合高考选科、美术联考、校考、文化课高考等考试节点,对学生学习时间进行合理有效的系统安排,因人制宜,强化文化课学习,使学习效果最大化。同时结合学校强大美术专业师资团队,优化学生美术专业学习能力,为冲击更高美术学府奠定基础。

国际艺术班

学院提供高水平的艺术教学,让准备艺术升学的同学有更多的机会和毕业于伦艺、皇艺等艺术名校的导师进行深入交流。通过一对一的支持以及个性化辅导,让同学们了解自己的艺术学习进展,明确想要学习的艺术门类。

课外,导师可为学生提供专业辅导,包含作品集的准备及设计,为他们定制艺术升学通道。截止目前学院导师已辅导众多学子进入伦敦艺术大学、格拉斯哥艺术学院、爱丁堡艺术学院等世界一流的艺术学院。

四、2022年招生计划

招生对象

招生对象.jpg

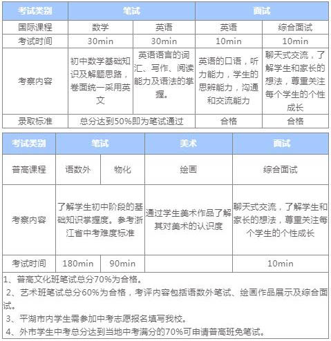
入学考试内容

入学考试内容.jpg

五、学费标准

1、2022年,国际班学费16.8万/年;普高班学费5.8万/年;

2、为了奖励成绩优异的新生,平湖卡迪夫学校特设2022年“博学奖学金”计划,学生可申请学费减免,具体申请要求及减免政策请关注学校信息。

申请流程

01.申请报名

电话联系或在线登记均可申请;(见文末)

02.确认考试时间

成功报名后会有招办老师电话联系核实考生信息并确定考试时间,若考生连续2次报名未参考,则学校将取消其报名资格。

03.考前准备

于考试日当天携带考试工具,请务必提前15分钟抵达考场;

04.考试注意事项

考生自行准备好笔试用具,如黑色水笔、铅笔、三角尺、计算器、橡皮等;

不得携带智能手机,智能手表,翻译器等电子设备进入考场。

05.录取结果

考试结束3-5个工作日内招生老师告知成绩与录取结果,并发出录取通知书及其他录取材料。

本文地址:https://guoji.xhd.cn/zsjz/2425.html

本文标题:2022年平湖卡迪夫学校招生简章

版权信息:本文由上海新航道小编撰写,编辑,发布,禁止抄袭转载,如有侵权请及时联系站长及时删除!

推荐度:赞赞赞赞赞

返回列表
立即领取免费资料

免费领取:部分上海A类国际学校入学测试模拟题,AMC8/10/12真题测试卷;等国际学校备考资料。

留下表单信息,老师会及时与您联系

看校/择校展择校规划预约

备考产品

新闻资讯

  • 专注服务6-12年级
  • 专注沪上国际学校备考
  • 专业择校建议
  • 个性化备考方案
  • 分层授权提分科学
  • 良好院校关系