首页> 招生简章> 连云港外国语学校入学条件

连云港外国语学校入学条件

发布时间:2022-06-25 16:56:00 人气: 作者:admin 人已围观本文有578个文字,大小约为2KB,预计阅读时间2分钟

连云港外国语学校入学条件

连云港外国语学校是一所办学特色鲜明的市教育局直属的公办完全中学。学校围绕“省内一流、国内知名、国际认可”的办学目标,秉承“追寻适合师生发展的连外教育”的办学理念,彰显“突出外语、强化艺体”的办学特色。近年来,学校教学质量连年攀升。我校2020届和2021届学生的中考录取分数线只有595分和562分,但是全体教师通力合作,倾情倾心呵护,实现每一位学生的“低进高出”,高考提升率居全市前列。此外,国际课程班学生全部考入澳大利亚墨尔本大学等世界名校。学校荣获市“教学质量提升特等奖”、“教学质量提升先进集体”。

连云港外国语学校2022年计划招收高一新生550人,其中普通高中班475人(含艺体特长生29人);中澳VCE课程班75人。

中澳VCE课程班

报名信息与面试

1.有意报考我校中澳VCE班的学生必须先参加由我校组织的澳方面试,成绩合格者方可填报,志愿代码:1006

2.面试时间:

第一场:2022年6月17日上午09:00

第二场:2022年6月17日下午14:30

第三场:2022年6月18日上午09:00

第四场:2022年6月18日下午14:30

4.面试地点:连云港外国语学校高中外语课程基地五楼

 

专业加试项目及自主招生计划

体育类:29人,其中篮球6人(男)、健美操6人、体育舞蹈12人、网球1人、田径4人(限100米、铁饼)

1、报名对象

符合2022年连云港市普通高中招生报考条件,且志愿报考我校的应届初中毕业生。

2、报名条件

1)初中阶段曾参加县区及以上教育、体育行政部门组织的体育比赛并取得个人、集体项目名次者;

2)对确有培养前途,但未能参加县区及以上教育、体育行政部门组织的体育类比赛者,如需报考,须由考生所在学校推荐并报教育主管部门备案。

3、报到时间和地点

1)报到时间:6月17日上午8:00—8:30。逾期未报到者,视作自动弃权。

2)报到地点:连云港外国语学校体育馆一楼大厅(从学校西门进)。

4、考试时间和地点

1)考试时间:6月17日上午9:00开始

2)考试地点:校内场馆

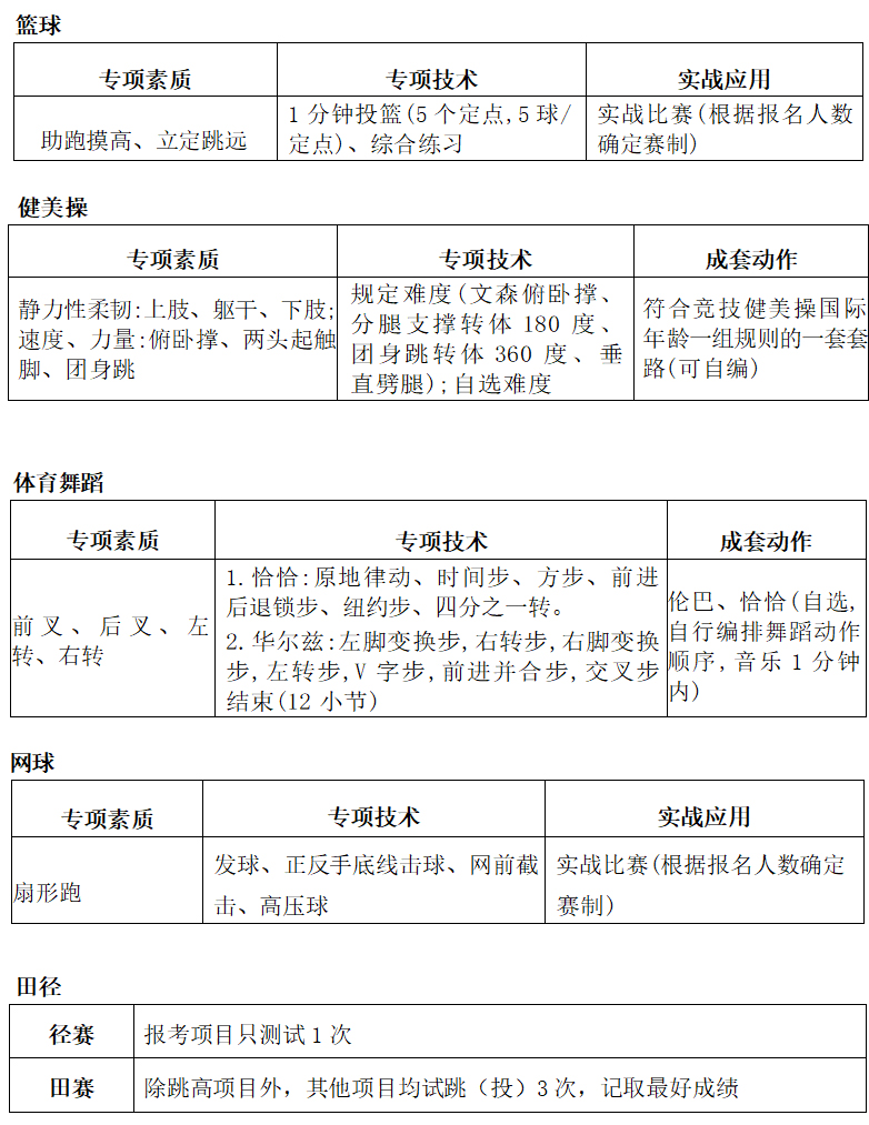
5、体育专业考试内容

6、录取办法

1)专业考试成绩达“A”等第,且中考文化成绩达到我校统招录取分数线的70%,依照我校自主招生计划,按专业考试成绩从高到低择优录取(若专业成绩相同,文化成绩高者优先录取;文化成绩也相同,则语数外总分高者优先录取;语数外总分也相同,则数学分数高者优先录取)。

2)在初中阶段参加由教育、体育行政部门举办的省级及以上体育比赛中取得个人项目前八名、团体类项目前八名的主力队员或达国家二级运动员及以上标准的应届初中毕业生,须参加中考。在我校组织的考试中,专业成绩特别优异、有专业发展潜质的体育特长生,经市教育局对考生资格审查核定后,我校根据《2022年连云港市普通高中自主招生指导意见》文件精神择优自主录取。但未获得“A”等第的考生及未参加我校专业考试的考生,我校将不予录取。

本文地址:https://guoji.xhd.cn/zsjz/4102.html

本文标题:连云港外国语学校入学条件

版权信息:本文由上海新航道小编撰写,编辑,发布,禁止抄袭转载,如有侵权请及时联系站长及时删除!

推荐度:赞赞赞赞赞

返回列表
立即领取免费资料

免费领取:部分上海A类国际学校入学测试模拟题,AMC8/10/12真题测试卷;等国际学校备考资料。

留下表单信息,老师会及时与您联系

看校/择校展择校规划预约

备考产品

新闻资讯

  • 专注服务6-12年级
  • 专注沪上国际学校备考
  • 专业择校建议
  • 个性化备考方案
  • 分层授权提分科学
  • 良好院校关系