首页> 招生简章> 上海世界外国语中学2020年招生简章

上海世界外国语中学2020年招生简章

发布时间:2020-12-31 16:40:55 人气: 作者:admin 人已围观本文有578个文字,大小约为2KB,预计阅读时间2分钟

  上海市世界外国语中学是一所民办完全中学,始建于1996年,2005年起,成为均瑶集团旗下一员。学校分别于2006年和2009年获得国际文凭组织(IB)MYP和DP的正式授权,2020学年上海市世界外国语中学国际融合课程高中项目IBDP招生简章如下:

  一、招生名额

  2020学年度计划招收5个班级,班额数20-25人。

  二、招生对象及条件

  1、应届初三毕业生,或等同于9年级毕业水平的学生。

  2、学生和家长以海外大学为升学目标。

  3、身心健康,初中学业优良,英语综合能力强,有较强的自主学习能力。

  4、上海生源须参加上海市统一中考,并达到2020年世外中学自主招生录取条件;外地生源须达到2020年世外中学自主招生录取条件。

  三、报名与录取

  1、2020学年度的招生报名工作统一采取网络报名方式,请于2019年10月15日后关注世外中学国际融合课程部网站的招生栏,进入“在线申请”栏目,并填写申请。

  2、达到世外中学自主招生笔试分数线的学生,参与自主招生面试,以笔试和面试综合成绩择优预录取。预录取的上海生源学生,达到世外中学自主招生中考线,予以正式录取。

  3、在预录取时间内,家长需按时到校注册缴费。不及时确认者,作自动放弃处理。

  四、收费标准

  2020级国际融合课程高中项目IBDP每学期学费为人民币65000元。

  (备注:原版教材费、IBDP考试费、大型活动费、伙食费、班车费等另计,以政府有关部门当年核定标准为准)

  五、考试当天所需携带材料

  1、带有考生本人照片的有效证件(如学生证、身份证、护照、港澳台通行证等)

  2、准考证(考试前一周通过邮件通知领取)

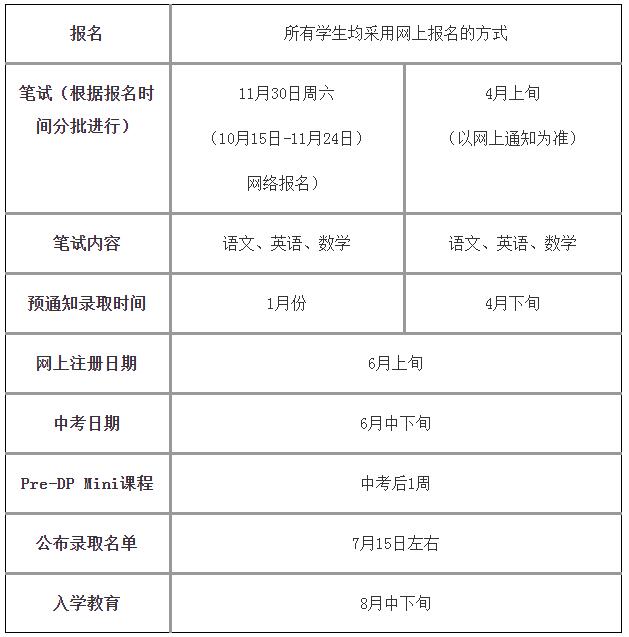
  六、招生日程安排

上海世界外国语中学国际高中2020学年招生简章

本文地址:https://guoji.xhd.cn/zsjz/573.html

本文标题:上海世界外国语中学2020年招生简章

版权信息:本文由上海新航道小编撰写,编辑,发布,禁止抄袭转载,如有侵权请及时联系站长及时删除!

推荐度:赞赞赞赞赞

返回列表
立即领取免费资料

免费领取:部分上海A类国际学校入学测试模拟题,AMC8/10/12真题测试卷;等国际学校备考资料。

留下表单信息,老师会及时与您联系

看校/择校展择校规划预约

备考产品

新闻资讯

  • 专注服务6-12年级
  • 专注沪上国际学校备考
  • 专业择校建议
  • 个性化备考方案
  • 分层授权提分科学
  • 良好院校关系