发布时间:2022-10-09 16:45:02 人气: 作者:admin 人已围观本文有578个文字,大小约为2KB,预计阅读时间2分钟
今天,#江苏一中学起薪40万招聘教师# 的新闻冲上热搜,可见不管是学校还是家长,都很看重学校师资!
所以今天,就带大家来盘点一下上海国际学校的师资情况!
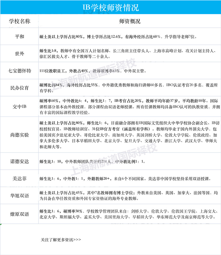
#1 IB学校

#2 A-Level学校

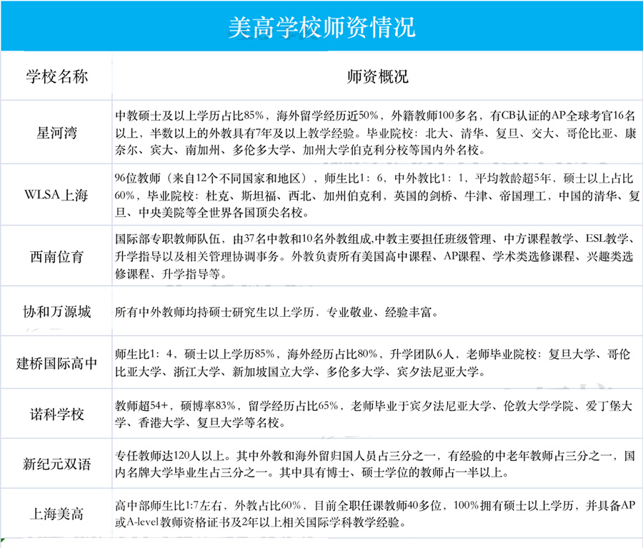
#3 美高+AP学校

#4 BC学校

我们以上整理的都是各类课程头部学校和每年比较热门的国际学校,如果你有比较感兴趣但是我们错过了的好学校,留言给我们安利一下哦~
本文地址:https://guoji.xhd.cn/hwsh/5162.html
本文标题:80%的硕博率,藤校/清北是标配,上海国际学校师资有多卷?
版权信息:本文由上海新航道小编撰写,编辑,发布,禁止抄袭转载,如有侵权请及时联系站长及时删除!
推荐度:




免费领取:部分上海A类国际学校入学测试模拟题,AMC8/10/12真题测试卷;等国际学校备考资料。
留下表单信息,老师会及时与您联系





