发布时间:2022-10-10 13:36:45 人气: 作者:admin 人已围观本文有578个文字,大小约为2KB,预计阅读时间2分钟
家长在择校时,相信师资都是家长重点关注之一,上海新航道择校深根上海国际学校领域多年,经常遇到家长在择校初期会咨询学校的师资配比,
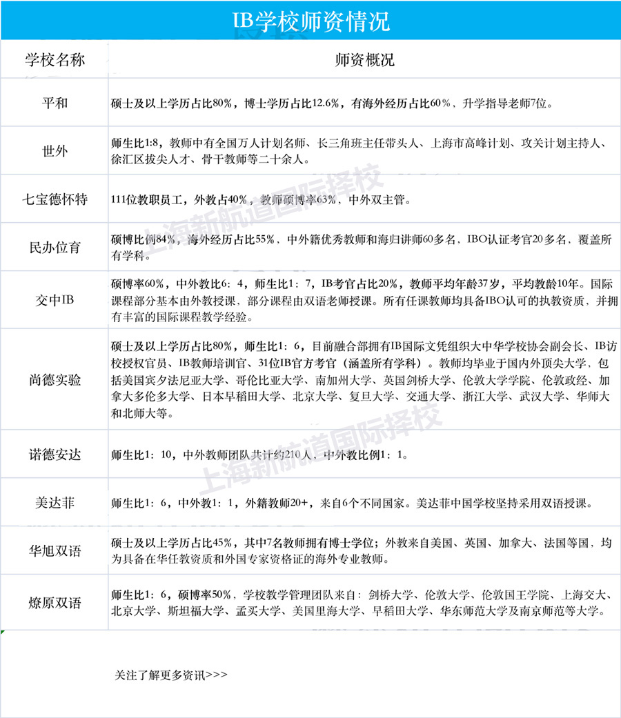
不管是学校还是家长,都很看重学校师资!所以今天,就带大家来盘点一下上海优质IB国际学校师资情况介绍!

本文地址:https://guoji.xhd.cn/hwsh/5163.html
本文标题:上海优质IB国际学校师资情况介绍
版权信息:本文由上海新航道小编撰写,编辑,发布,禁止抄袭转载,如有侵权请及时联系站长及时删除!
推荐度:




免费领取:部分上海A类国际学校入学测试模拟题,AMC8/10/12真题测试卷;等国际学校备考资料。
留下表单信息,老师会及时与您联系





